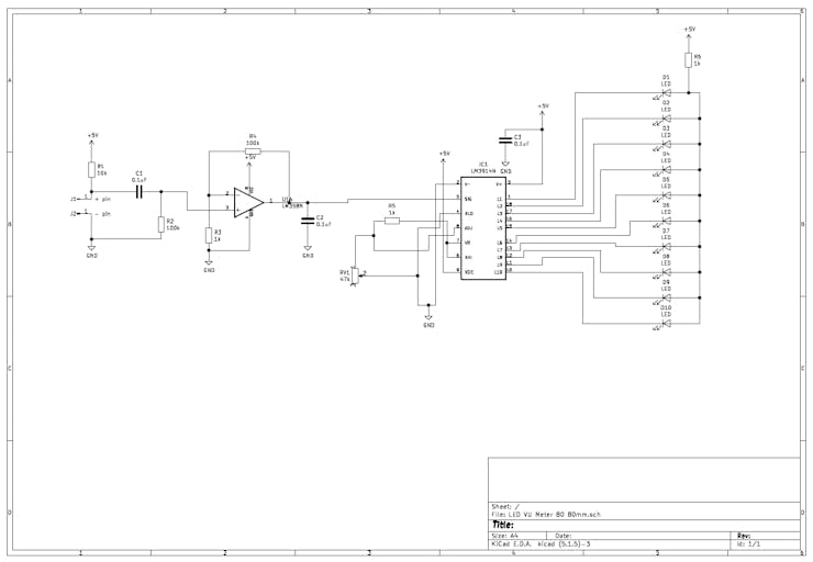
Volume Meter is an Equalizer in the Music systems. In which lights dancing (LEDs) can be seen according to the song, if the song is loud, it reaches its height and stays low in low music.Volume Meter or VU meter PCB design is designed, with the aid of MIC, OP-AMP and LM3914, which glows the LEDs according to sound power, if sound is small, less LEDs will glow, and if sound is High more LEDs will glow, it will also serve as a volume measuring instrument.
Components Required:
- Op-amp LM358 and, LM3914 (10 bit comparator),
- 100KΩ resistor (2 pieces), 1K Ω resistor (3 pieces), 10KΩ resistor, 47KΩ pot,
- 100nF capacitor (2 pieces), 1000µF capacitor, 10 LEDs,
- Breadboard and some connector wires.




Schematics

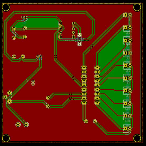
PCB design

3D model

Find All the above hardware components as follows:

Ordering the PCBs From JLCPCB

Full Process is shown using Screenshots Step-wise.
Full Process is shown using Screenshots Step-wise.
Now we have got the PCB design and it’s time to order the PCB’s. For that, you just have to go to JLCPCB.com, and click on “QUOTE NOW” button.
JLCPCB are also sponsor of this project. JLCPCB (ShenzhenJLC Electronics Co., Ltd.), is the largest PCB prototype enterprise in Chinaand a high-tech manufacturer specializing in quick PCB prototype and small-batch PCB production. You can order a minimum of 5 PCBs for just $2.
To get the PCB manufactured, upload the gerber file you downloaded in the last step. Upload the.zip file or you can also drag and drop the gerber files.
After uploading the zip file, you’ll see a success message at the bottom if the file is successfully uploaded.
You can review the PCB in the Gerber viewer to make sure everything is good. You can view both top and bottom of the PCB. After making sure our PCB looks good, we can now place the order at a reasonable price. You can order 5 PCBs for just $2 but if it’s your first order then you can get 5 PCBs for $2.
To place the order, click on “SAVE TO CART” button. My PCBs took 2 days to get manufactured and arrived within a week using DHL delivery option. PCBs were well packed and the quality was really good.
mbsg99
Elecrow
Arnov Sharma
SAYANTAN PAL