GadgetSci MCA
Compact, open-hardware gamma spectroscopy acquisition board. Real-time peak detection, energy extraction, and 4096-channel histogramming on an NXP i.MX RT1010 Cortex-M7 at 500 MHz. Onboard configurable SiPM bias supply. ~100 g, battery-capable.
Pre-launch page: Crowd Supply
Signal Chain
Gamma ray hits a scintillator crystal, producing a flash of visible light. A SiPM optical sensor detects the light and outputs a current pulse. A front-end amplifier inside the detector converts and amplifies this signal. Inside the MCA, an analog peak detector captures the pulse amplitude and holds it. An ADS7042 (12-bit, 1 MSPS) digitizes the held value. The RT1010 reads the result, sorts it into one of 4096 energy bins, and resets the peak detector capacitor for the next pulse.
Pulse detection is threshold-based: an analog comparator with a voltage reference triggers acquisition. No RTOS — bare metal firmware on the RT1010.
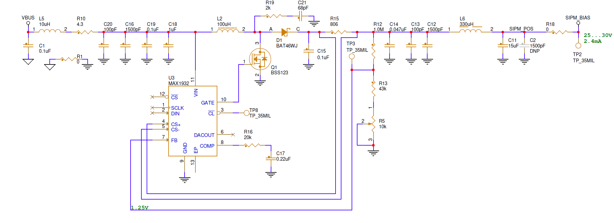
Bias Supply
The MCA provides the SiPM bias voltage onboard — 25–30V, a few mA, DAC-controlled over SPI via a MAX1932 in boost/discontinuous mode. This is what makes the system portable; no external supply needed.
Hardware
Rev B is the current and shipping revision. The design went through 13+ test boards over two years: SiPM supply test, Time-over-Threshold cape, custom SiPM array, front-end iterations, peak detector variants, thermal experiments, and PSU noise investigations before landing here.
This Page
Lab notebook. Scope captures, measured data, component-level specifics, honest failures. For the narrative version of the build history, see the Hackster.io series (coming soon).
catalineacsu


