Function:
It takes a 12V input and charges the capacitors to ~32V. As we know the energy grows exponentially with voltage so the power is more than just tripled.
When a trigger signal is made (anything 3-24V is accepted) it will discharge the capacitors into the output and hold with the normal 12V. This way we have an extra boost in pulling force while holding with the input voltage.
The software has two versions: HOLD and PULSE
The difference is in trigger behavior. PULSE will pull the solenoid and hold for only 100ms while HOLD will pull and hold as long as the trigger input is active.
Both versions will output a 100ms 5V pulse on the POINT output when triggered.
Right now it only works with 12V and not anything lower. plan is to maybe also make it work with 5V.
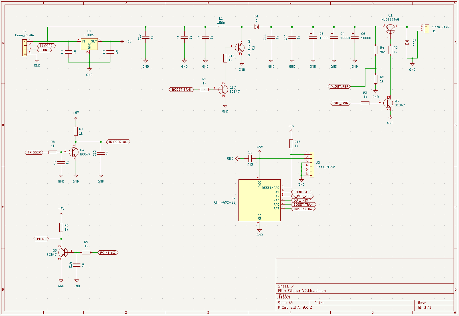
Circuit:

The circuit is a easy onepager. Controlled by an ATTINY402 we use a Darlington-PNP and a inductance in a boost configuration to charge 3 tank capacitors. On a trigger another PNP is activated to output the voltage.
Outputs are protected by PNP-transistors.
Charge Testing:
On all graphs:
green = input voltage
yellow = capacitor voltage
orange = solenoid current
All tests are done with the "PULSE" version. So 100ms solenoid activation on trigger.
On Startup the circuit takes around 500ms to reach 30V, after that it gets recharged and held around the desired 32V.The "slow speed" of the charging is due to the comparably small inductance (value and size) which would reach saturation pretty fast.

On a trigger it also takes around 300-500ms to get back to 32V.
Test with 20 Ohm solenoid:
To test the circuit i got a "standard cheap 12V solenoid" to test.

With standard 12V on trigger we reach a maximum of maybe around 8-9W peak. Not really impressive.

Charged to 32V we get an immense improvement. >30W peak power on pull. Much better.
Verdict:
Im quite happy with the outcome. Its a lot of extra juice and a very small package. Only thing im unhappy with is the charge time. Having no current feedback makes it quite hard to effectively charge. The small inductor reaches saturation quite fast limiting the maximum duty cycle.
It could be easily possible to reach even 40-45V and even faster but the inductance makes the limited loop go crazy sometimes. Making it pretty unreliable.
However with those limitations, the control loop is pretty stable and never did anything unexpected yet.
All in all, a success in my book.
Vedran
electronicsworkshops
w_k_fay