intro
In this project iam going to build an RGB PWM LED Driver for WLED. you drive 12v RGB LED strips wirelessly with this project. this project is WLED compatible which makes controlling the much easier. you drive up to 100w RGB LED strips with it. WLED is Running on XIAO ESP32C3 and LED drive using the IRLFZ44N logic level MOSFET. So let's get to build
Parts

- Seeed Studio XIAO ESP32C3
- 3*IRLFZ44N mosfet
- AMS1117
- 2*10uf tantalum Capacitors 16 V 1206
- 3*10k 0805 Resistor
- 4*KF301-5.0-2P
- 2.4G Antenna
- 2*M2-5MM screw
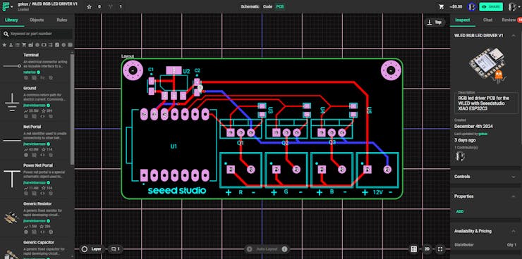
Step 1 Designing the PCB

The PCB designing process was straightforward, thanks to Flux.ai. This browser-based PCB design tool leverages AI to assist with hardware design. Once I finished designing the PCB, I exported the Gerber file for manufacturing. I used the seeedstudio fusion service to manufacture this PCB. All the steps I took for the PCB design is available in the video
link to the SeeedStudio fusion service: https://www.seeedstudio.com/fusion_pcb.html
Step 2 3d printing enclosure

I used Fusion 360 to design the enclosure, then exported bodies to STL files and 3D printed it
Step 3 Installing WLED

To do this, go to the WLED installation page on GitHub; you can find the link in my description. Connect your XIAO ESP32-C3 to your computer, select "ESP32-C3" as the board type, click "Install, " and choose your XIAO from the port options. After installing, enter your Wi-Fi password and SSID, and click "OK."
My previous blog will help you install WLED https://www.instructables.com/WLED-ON-XIAO-ESP32/
LED configs to set :
LED type : RGB PWM
RED GPIO:20
GREEN GPIO:8
BLUE GPIO:9
Step 4 PCB assembly

I used hand soldering to attach all the components to the PCB. First, I melted some solder on one pad of the PCB and placed the Xiao microcontroller on it while keeping the heat applied to the pad. After that, I connected the remaining pins. I employed the same method for all the SMD parts. Additionally, I bent the MOSFET about 90 degrees and soldered it in place.
Step 5 Enclosure assembly
The first step is to install the antenna connecter to the hole

Then connect this cable to the the XIAO antenna port

Put the top and bottom enclosure and fasten it with M2 5mm screws

So we are done with our build

Step 6 Testing
Users can connect the wires to the device according to the labels on the PCB

I connected my 12 RGB LED stripes with a 12 v source into it. the LED strip has common positive terrain

I used the WLED app to control the driver. This app is available on the App Store
Now we can play around with the app. Try different colours in it
Unleash your ideas with LED Remix: Design the Next Generation!

flux.ai and Seeed Studio have teamed up to make hardware prototyping a breeze for developers.With Flux's AI-powered design tools, you can quickly iterate on your ideas. With Seeed Fusion's rapid prototyping services, you can bring your designs to life in no time. Want to build a bravo LED project based on #Xiao? We can help you every step of the way.
Apply Nowhttps://forms.gle/iTjL9ZV6eqkHHDH16…
- Each participant is limited to two PCBA boards 100% completely FREE for one design
- Free usage of http://Flux.ai for 2 months
Duration: 12th Dec. 2024- 12th Mar. 2025
gokux
DIY GUY Chris
Arnov Sharma