I can tell you that the project was made with GNAT Programming Studio, is my own and my creativity (source code, schematic diagram and flowchart). For the rest, I used and modified the arduino demo code from the pressure sensor manufacturer, and the code to send the test data.
Description:
- Pressure measurements of this device were compared with an aneroid manometer.
- I had to calibrate the air release valve several times.
- This model can be useful for a doctor or nurse who suffers from a bad hearing, because it would be imposible to detect the Korotkoff sounds.
- In the final tests I feel satisfied with the values measured by my device when I compare it with the OMRON device.
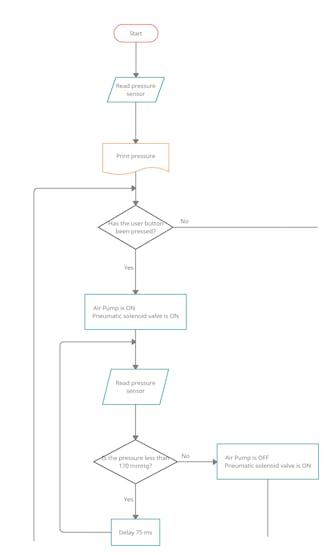
The analysis of the code of the digital blood pressure monitor I've divided it into three sections:
- Inflation of the cuff,
- Deflation of the cuff, and
- Calculation of the Korotkoff sounds.
Guillermo Perez Guillen




















PAM
Marian Keller
Simon Harvey
Fantastic work on this open-source digital blood pressure monitor! I appreciate your detailed documentation, schematic, and approach using a micro-pressure sensor to detect Korotkoff sounds for calculating blood pressure. I do have a few concerns and questions: after downloading the project ZIP, the files appear empty in AdaCore, so it’s unclear whether the Ada source code is missing or requires a specific project file to be recognized. Regarding the device itself, while your initial readings (e.g., 139/99 vs OMRON 137/95) are promising, reproducibility across multiple users, different cuff sizes, and varying physiological conditions would strengthen confidence. I’m also curious how the system handles weak signals, ambient noise, or motion artefacts, and whether the deflation timing adapts to different users. For usability in remote or assistive contexts, factors like cuff placement, user feedback for misalignment, power consumption, portability, and robustness in varied environments are important. Overall, this is an exciting project with great potential, and I look forward to seeing further updates, especially regarding code availability, validation, and usability improvements.